Dans la même rubrique
-
Partager cette page
Biblio mémoire Architecture - Module 1 - Préparer sa recherche
Objectifs et déroulement
- Cerner les domaines du savoir qui couvrent votre thématique de recherche
- Repérer les concepts précis de votre sujet
- Définir les mots-clés décrivant chacun de ces concepts
- Construire des équations de recherche* pour interroger les outils documentaires.
Au terme des 4 étapes et des 4 activités que vous aurez accomplies en parallèle sur votre sujet de recherche, vous aurez réalisé le travail préparant à un entretien avec un formateur des bibliothèques.
Nous soumettre ce travail en vue d’une relecture est obligatoire si vous souhaitez nous rencontrer en vue de l’améliorer et d’effectuer en notre compagnie des recherches sur votre sujet dans les différents outils de recherche documentaires.
Info : les mots avec un * ont une définition dans le glossaire en colonne de droite.
Étape 1 : Cerner les domaines
Objectif : à l’issue de cette étape vous aurez délimité les domaines du savoir et la problématique (point de vue époque, lieux, acteurs concernés…) liés à votre sujet.
Cerner la problématique vous permettra de sélectionner des résultats de recherche en fonction du (des) point(s) de vue choisi(s) (juridique, sociologique, politique, historique...)
EXEMPLE
Un travail sur les bâtiments scandinaves au XIXe siècle est un sujet qui peut être envisagé sous un angle :
- urbanistique
- architectural
- culturel
- historique
- économique
- ou sous plusieurs angles combinés, dans une approche multi-disciplinaire
Pour vous aider dans cette étape, vous pouvez utiliser la méthode des 3QPOC, c’est-à-dire les questions à vous poser pour vous permettre de préciser votre thématique de recherche.
Étape 2 : Identifier les concepts
Objectif : à l’issue de cette étape, vous aurez identifié les concepts importants de votre recherche, ce sont eux que vous utiliserez pour interroger les outils documentaires.
- repérer les concepts, c’est-à-dire les termes qui ont un sens fort pour votre recherche ; ceux-ci vont former des ensembles de mots-clés lors de la suite de votre travail
- éliminer les termes non significatifs* (ex. : documents, recherche, contexte, question, information…)
EXEMPLE
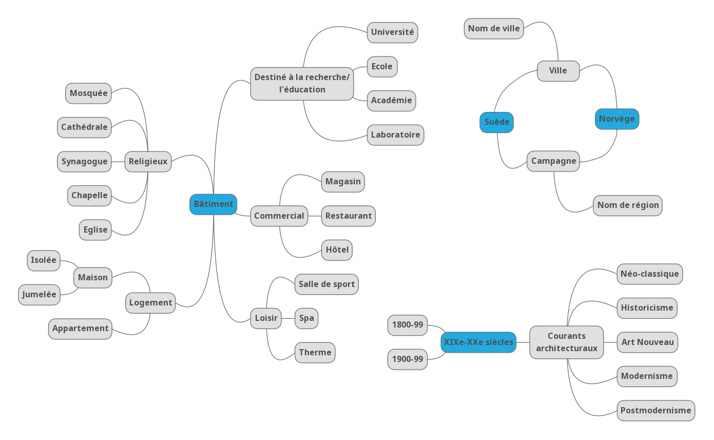
Dans notre thématique générale de recherche sur les bâtiments scandinaves au XIXe siècle, traduite en un sujet de recherche : « Les bâtiments construits en Norvège et en Suède au XIXe siècle » :
- bâtiment(s)
- Norvège
- Suède
- XIXe siècle
Une carte mentale peut vous aider dans cette étape. Cet outil graphique vous permet de représenter visuellement votre sujet de recherche. Vous voulez en savoir plus sur les cartes mentales ? Consulter le tutoriel sur l’UV (en téléchargement).
Étape 3 : Identifier les mots-clés* et les traduire
Objectif : à l’issue de cette étape, vous disposerez d’une liste de termes et de synonymes, en français et en anglais, pour chaque concept de votre recherche.
Quelques éléments importants :
- traduire les termes en anglais est fort utile car la grande majorité des publications scientifiques se fait dans cette langue ;
- une recherche sur une expression exacte se fait en mettant celle-ci entre guillemets, afin que les termes soient recherchés dans l'ordre et la proximité dans lesquels ils ont été introduits (ex. : "urban planning", "architecture du paysage",...) ; ceci augmentera la précision des résultats lors d’une recherche.
- vous avez la possibilité de raccourcir vos équations en utilisant la troncature, c'est à dire un astérisk placé à la fin de votre mot-clé qui peut remplacer n'importe quel caractère (ex. : architect* sera utilisé pour les mots-clés architect, architects, architecte, architectes, architecture, etc).
EXEMPLE
Si l’on reprend le sujet « Les bâtiments construits en Norvège et en Suède aux XIXe », qui recouvre les concepts de bâtiment, XIXe siècle, Norvège, Suède, on identifie les mots-clés suivants :- Bâtiment = Bâtiment, bâtiments, mosquée, église, synagogue, hôtel, logement, maison, appartement, école, université, building, mosque, church, housing, house, apartment, school, university...
- XIXe siècle = XIXe siècle, 19e siècle, 1800, architecture Néo-classique, Historicisme, Art Nouveau...
- Norvège = Norvège, Norvégien, Norvégienne, Norway, Norwegian, et également les noms de villes ou régions importantes de ce pays (Trøndelag, Vestland, Agder, Oslo, Bergen...)
- Idem pour Suède.
- Traduire en anglais ou dans une autre langue : si le sujet concerne une zone géographique particulière, la recherche gagnera également à être faite dans la langue parlée dans cette zone.
- Enrichir une recherche sur une personne par ses différents domaines d’activité peut être utile lorsque la personne s’est illustrée dans plusieurs domaines (ex. : Sartre, Diderot : littérature, philosophie ; Léonard de Vinci : art (dessin, peinture), architecture, ingénierie...)
- Une recherche sur un organisme gagnera à être effectuée à la fois en toutes lettres et sur son abréviation-acronyme (Organisation des Nations Unies/ONU, Union européenne/UE - European Union/EU, Organisation du Traité de l'Atlantique Nord/OTAN - North Atlantic Treaty Organization/NATO,...)
Nous vous proposons quelques dictionnaires en ligne pour vous aider dans la collecte de mots-clés :
- Le Grand Dictionnaire Terminologique (qui détaille la signification des termes, les termes plus spécifiques liés à ceux-ci, et donne leur traduction en anglais)
- Le Dictionnaire Electronique des Synonymes
- Linguee (traducteur multilingue qui propose des exemples de termes contextualisés dans des phrases ou des expressions).
Étape 4 : traduire en équation(s) de recherche
Objectif : à l’issue de cette étape, vous serez capable de :
- créer, pour chacun de vos concepts, un ensemble de termes synonymes et de termes proches placés entre parenthèses
- séparer vos différents concepts par l’opérateur booléen* « AND »
- placer l’opérateur booléen « OR » entre chaque terme synonyme et terme proche placés entre parenthèses
- composer en final, par l'ensemble de ces opérations, une ou plusieurs équation(s) de recherche à soumettre aux outils documentaires.
A ce stade, vous avez identifié vos différents concepts, en français et en anglais, avec leur(s) synonymes et termes proches, en français et en anglais également.
Il vous reste à construire l’équation de recherche.
Prenons l’exemple des bâtiments au XIXe siècle : on a le concept bâtiment et le concept XIXe siècle, et le but est de trouver des documents traitant des deux concepts à la fois, c’est-à-dire ceux se trouvant dans la zone rose du diagramme ci-dessous.
L’équation de recherche correspondant à la zone rose est bâtiment AND XIXe siècle : il faut donc lier les concepts avec l’opérateur booléen « AND », signifiant « ET », pour chercher des documents traitant des 2 concepts à la fois.
Pourquoi l’opérateur est-il en anglais ? Tout simplement parce que l’anglais est la langue qui est supportée/reconnue par la plupart des outils de recherche documentaires.
On peut évidemment avoir 3, 4 ,5 … concepts et donc 3,4,5 parenthèses.
Que fait-on des synonymes et termes proches des concepts ?
Ils sont très importants car plus vous avez de termes par concept, plus vous trouverez des documents concernant votre sujet : au sein de chaque parenthèse, séparez donc les différents synonymes et termes proches par l’opérateur booléen « OR », signifiant « OU », pour chercher sur l’un ou l’autre ou plusieurs de ces termes.
Ici, l'équation appropriée sera donc : Suède OR Norvège.
Remarque
L’opérateur booléen « OR » est fréquemment employé entre les noms de lieux liés par un « et » en langage courant.
Vous pouvez utiliser différents opérateurs booléens dans une équation en ajoutant des parenthèses, comme dans une équation mathématique.
« Bâtiments en Norvège ou en Suède » se traduit par : Bâtiments AND (Norvège OR Suède) car on va rechercher des documents sur la Norvège, des documents sur la Suède et pas uniquement ceux traitant à la fois de la Norvège et de la Suède.
Notre sujet est assez large pour nous cantonner à une équation courte :
(bâtiment* OR building*) AND ("XIXe siècle" OR "19th century") AND (sued* OR norveg*)
Cependant, si vous ne trouvez pas assez de résultats vous avez la possibilité d'ajouter avec un « OR » des mots-clés adjacents ou synonymes pour élargir votre recherche :
(bâtiment* OR building* OR église* OR church* OR logement* OR maison* OR house* OR appartement* OR ecole* OR universit* OR hotel*) AND ("XIXe siècle" OR "19eme siècle" OR "neoclassical architecture" OR "architecture néo-classique") AND (sued* OR swede* OR norveg* OR norw* OR oslo OR vestland OR agder)
Si une trop grande partie des résultats de recherches n'est pas pertinente (phénomène appelé « bruit documentaire »), il vous faudra changer vos mots-clés ou en ajouter avec un « AND » pour modifier ou réduire le champ de recherche.
Vous pouvez vous exercer à l'emploi des opérateurs booléens et les différentes étapes de la recherche sur le site Doing Research (en anglais).
Synthèse
En résumé, préparer une recherche, c’est :
- Identifier les domaines en rapport avec votre sujet ;
- Identifier les concepts en rapport avec votre sujet ;
- Identifier les mots-clés liés aux concepts et les multiplier (synonymes, termes français-anglais) ;
- Traduire le sujet en équations de recherche.
Besoin d'aide ?
- Equation de recherche
-
Ensemble de termes reliés entre eux par des opérateurs booléens. Souvent précisée par d'autres outils syntaxiques (troncature, parenthèses...).
Bien construite, elle donnera un pourcentage élevé de résultats pertinents et visera à un maximum d'exhaustivité.
Elle doit être suffisamment précise pour limiter le bruit documentaire mais pas trop pointue afin d'éviter le silence documentaire. - Mot-clé
-
Un mot-clé (Keyword en anglais) est un terme ou un groupe de termes caractérisant les principaux sujets traités dans un document.
On construit une équation de recherche en le combinant avec d'autres mots-clés à l'aide d'opérateurs booléens.
Les ouvrages faisant partie du catalogue des bibliothèques de l’ULB sont en général décrits à l’aide de plusieurs mots-clés en anglais avec, parfois, leur traduction française. - Opérateurs booléens
-
Les opérateurs booléens sont utilisés pour établir des relations entre les termes des équations de recherche lors de l’interrogation des outils de recherche documentaire.
Les plus utiles sont AND et OR qui, associés à l'emploi de parenthèses, permettent de construire la majorité des équations de recherche. - Termes non significatifs
-
Termes dont il n’est pas tenu compte lors de l’utilisation d’outils de recherche. On les appelle aussi mots vides.
Parmi ceux-ci figurent les articles (le, la, les, the,…) les pronoms (je, tu, il, nous, vous, ils, qui, que, I, you, we, they, who, which…) et toute une série d’autres « petits mots » (à, sur, dans, chez, in, to, into, from, for…).
Il n’est donc pas nécessaire d’encoder ces termes dans vos recherches dans un outil documentaire.